Ngày 83 - Trực quan hóa dữ liệu - Grafana
Hướng dẫn triển khai Grafana và Prometheus trên môi trường minikube, các bước cài đặt và sử dụng Grafana để tạo biểu đồ và dashboard từ dữ liệu được thu thập bởi Prometheus
Nội dung
- 90 Ngày DevOps 🚀
- Ngày 1 - Giới thiệu
- Ngày 2 - Trách nhiệm của kỹ sư DevOps
- Ngày 3 - Vòng đời DevOps - Tập trung vào ứng dụng
- Ngày 4 - DevOps & Agile
- Ngày 5 - Kế hoạch > Viết mã > Xây dựng > Kiểm thử > Phát hành > Triển khai > Vận hành > Giám sát >
- Ngày 6 - DevOps - Những câu chuyện thực tế
- Ngày 7 - Bức tranh toàn cảnh: DevOps & Học một ngôn ngữ lập trình
- Ngày 8 - Thiết lập môi trường DevOps cho Go & Hello World
- Ngày 9 - Giải thích mã Hello World
- Ngày 10 - Không gian làm việc của Go
- Ngày 11 - Biến, hằng số & kiểu dữ liệu
- Ngày 12 - Nhận thông tin đầu vào sử dụng con trỏ và chương trình hoàn thiện
- Ngày 13 - Tweet tiến trình của bạn với ứng dụng mới của chúng ta
- Ngày 14 - Bức tranh lớn: DevOps và Linux
- Ngày 15 - Các lệnh Linux cho DevOps (thực tế là tất cả mọi người)
- Ngày 16 - Quản lý Hệ thống Linux, Hệ thống Tệp & Lưu trữ
- Ngày 17 - Text Editors - nano vs vim
- Ngày 18 - SSH & máy chủ web (LAMP)
- Ngày 19 - Tự động hóa các tác vụ với các tập lệnh bash
- Ngày 20 - Thiết lập máy trạm phát triển - những điều tuyệt vời
- Ngày 21 - Bức tranh toàn cảnh: DevOps và Mạng máy tính
- Ngày 22 - Mô hình 7 Lớp OSI
- Ngày 23 - Giao thức mạng
- Ngày 24 - Tự Động Hóa Thiết Lập Mạng
- Ngày 25 - Lập trình Python trong tự động hóa mạng
- Ngày 26 - Xây dựng Lab
- Ngày 27 - Thực hành với Python
- Ngày 28 - Bức tranh toàn cảnh: DevOps & The Cloud
- Ngày 29 - Kiến thức cơ bản về Microsoft Azure
- Ngày 30 - Mô hình bảo mật Microsoft Azure
- Ngày 31 - Mô hình Điện toán Microsoft Azure
- Ngày 32 - Mô hình lưu trữ và cơ sở dữ liệu Microsoft Azure
- Ngày 33 - Mô hình Mạng Microsoft Azure + Quản lý Azure
- Ngày 34 - Thực hành với Microsoft Azure
- Ngày 35 - Bức tranh toàn cảnh: Git - Quản lý phiên bản
- Ngày 36 - Cài đặt & Cấu hình Git
- Ngày 37 - Giới thiệu về Git
- Ngày 38 - Staging & Changing
- Ngày 39 - Xem, unstaging, loại bỏ & khôi phục
- Ngày 40 - Mạng xã hội dành cho code
- Ngày 41 - Quy trình làm việc với mã nguồn mở
- Ngày 42 - Bức tranh toàn cảnh: Containers
- Ngày 43 - Docker là gì & Cài đặt
- Ngày 44 - Docker image & Thực hành với Docker Desktop
- Ngày 45 - Phân tích một Docker Image
- Ngày 46 - Docker Compose
- Ngày 47 - Docker Networking & Security
- Ngày 48 - Các lựa chọn thay thế cho Docker
- Ngày 49 - Bức tranh toàn cảnh: Kubernetes
- Ngày 50 - Chọn nền tảng chạy Kubernetes
- Ngày 51 - Triển khai Kubernetes cluster đầu tiên
- Ngày 52 - Thiết lập Kubernetes cluster đa node
- Ngày 53 - Tổng quan về Rancher - Thực hành
- Ngày 54 - Triển khai ứng dụng Kubernetes
- Ngày 55 - State và Ingress trong Kubernetes
- Ngày 56 - Bức tranh toàn cảnh: Cơ sở hạ tầng dưới dạng mã (IaC)
- Ngày 57 - Giới thiệu về Terraform
- Ngày 58 - Ngôn ngữ cấu hình HashiCorp (HCL)
- Ngày 59 - Tạo máy ảo với Terraform và biến
- Ngày 60 - Docker Containers, Provisioners & Modules
- Ngày 61 - Kubernetes & Đa môi trường
- Ngày 62 - Kiểm thử, Công cụ và Các phương pháp thay thế
- Ngày 63 - Bức tranh toàn cảnh: Quản lý cấu hình
- Ngày 64 - Ansible: Bắt đầu
- Ngày 65 - Ansible Playbooks
- Ngày 66 - Tiếp tục với Ansible Playbooks...
- Ngày 67 - Sử dụng Role & Triển khai Loadbalancer
- Ngày 68 - Tags, Variables, Inventory & Database Server config
- Ngày 69 - Tất cả những thứ còn lại của Ansible - Automation Controller, AWX, Vault
- Ngày 70 - Bức tranh toàn cảnh: CI/CD Pipelines
- Ngày 71 - Jenkins là gì?
- Ngày 72 - Làm quen với Jenkins
- Ngày 73 - Xây dựng Jenkins pipeline
- Ngày 74 - Hello World - Jenkinsfile App Pipeline
- Ngày 75 - Tổng quan về GitHub Actions
- Ngày 76 - Tổng quan về ArgoCD
- Ngày 77 - Bức tranh toàn cảnh: Giám sát
- Ngày 78 - Thực hành với công cụ giám sát
- Ngày 79 - Bức tranh toàn cảnh: Quản lý log
- Ngày 80 - ELK Stack
- Ngày 81 - Fluentd & FluentBit
- Ngày 82 - EFK Stack
- Ngày 83 - Trực quan hóa dữ liệu - Grafana
- Ngày 84 - Bức tranh toàn cảnh: Quản lý dữ liệu
- Ngày 85 - Dịch vụ dữ liệu
- Ngày 86 - Sao lưu tất cả các nền tảng
- Ngày 87 - Thực hành với sao lưu & phục hồi
- Ngày 88 - Sao lưu theo hướng tập trung vào ứng dụng
- Ngày 89 - Khôi phục thảm họa (DR)
- Ngày 90 - Dữ liệu & ứng dụng: Tính di động
Nội dung khoá học
- 90 Ngày DevOps 🚀
- Ngày 1 - Giới thiệu
- Ngày 2 - Trách nhiệm của kỹ sư DevOps
- Ngày 3 - Vòng đời DevOps - Tập trung vào ứng dụng
- Ngày 4 - DevOps & Agile
- Ngày 5 - Kế hoạch > Viết mã > Xây dựng > Kiểm thử > Phát hành > Triển khai > Vận hành > Giám sát >
- Ngày 6 - DevOps - Những câu chuyện thực tế
- Ngày 7 - Bức tranh toàn cảnh: DevOps & Học một ngôn ngữ lập trình
- Ngày 8 - Thiết lập môi trường DevOps cho Go & Hello World
- Ngày 9 - Giải thích mã Hello World
- Ngày 10 - Không gian làm việc của Go
- Ngày 11 - Biến, hằng số & kiểu dữ liệu
- Ngày 12 - Nhận thông tin đầu vào sử dụng con trỏ và chương trình hoàn thiện
- Ngày 13 - Tweet tiến trình của bạn với ứng dụng mới của chúng ta
- Ngày 14 - Bức tranh lớn: DevOps và Linux
- Ngày 15 - Các lệnh Linux cho DevOps (thực tế là tất cả mọi người)
- Ngày 16 - Quản lý Hệ thống Linux, Hệ thống Tệp & Lưu trữ
- Ngày 17 - Text Editors - nano vs vim
- Ngày 18 - SSH & máy chủ web (LAMP)
- Ngày 19 - Tự động hóa các tác vụ với các tập lệnh bash
- Ngày 20 - Thiết lập máy trạm phát triển - những điều tuyệt vời
- Ngày 21 - Bức tranh toàn cảnh: DevOps và Mạng máy tính
- Ngày 22 - Mô hình 7 Lớp OSI
- Ngày 23 - Giao thức mạng
- Ngày 24 - Tự Động Hóa Thiết Lập Mạng
- Ngày 25 - Lập trình Python trong tự động hóa mạng
- Ngày 26 - Xây dựng Lab
- Ngày 27 - Thực hành với Python
- Ngày 28 - Bức tranh toàn cảnh: DevOps & The Cloud
- Ngày 29 - Kiến thức cơ bản về Microsoft Azure
- Ngày 30 - Mô hình bảo mật Microsoft Azure
- Ngày 31 - Mô hình Điện toán Microsoft Azure
- Ngày 32 - Mô hình lưu trữ và cơ sở dữ liệu Microsoft Azure
- Ngày 33 - Mô hình Mạng Microsoft Azure + Quản lý Azure
- Ngày 34 - Thực hành với Microsoft Azure
- Ngày 35 - Bức tranh toàn cảnh: Git - Quản lý phiên bản
- Ngày 36 - Cài đặt & Cấu hình Git
- Ngày 37 - Giới thiệu về Git
- Ngày 38 - Staging & Changing
- Ngày 39 - Xem, unstaging, loại bỏ & khôi phục
- Ngày 40 - Mạng xã hội dành cho code
- Ngày 41 - Quy trình làm việc với mã nguồn mở
- Ngày 42 - Bức tranh toàn cảnh: Containers
- Ngày 43 - Docker là gì & Cài đặt
- Ngày 44 - Docker image & Thực hành với Docker Desktop
- Ngày 45 - Phân tích một Docker Image
- Ngày 46 - Docker Compose
- Ngày 47 - Docker Networking & Security
- Ngày 48 - Các lựa chọn thay thế cho Docker
- Ngày 49 - Bức tranh toàn cảnh: Kubernetes
- Ngày 50 - Chọn nền tảng chạy Kubernetes
- Ngày 51 - Triển khai Kubernetes cluster đầu tiên
- Ngày 52 - Thiết lập Kubernetes cluster đa node
- Ngày 53 - Tổng quan về Rancher - Thực hành
- Ngày 54 - Triển khai ứng dụng Kubernetes
- Ngày 55 - State và Ingress trong Kubernetes
- Ngày 56 - Bức tranh toàn cảnh: Cơ sở hạ tầng dưới dạng mã (IaC)
- Ngày 57 - Giới thiệu về Terraform
- Ngày 58 - Ngôn ngữ cấu hình HashiCorp (HCL)
- Ngày 59 - Tạo máy ảo với Terraform và biến
- Ngày 60 - Docker Containers, Provisioners & Modules
- Ngày 61 - Kubernetes & Đa môi trường
- Ngày 62 - Kiểm thử, Công cụ và Các phương pháp thay thế
- Ngày 63 - Bức tranh toàn cảnh: Quản lý cấu hình
- Ngày 64 - Ansible: Bắt đầu
- Ngày 65 - Ansible Playbooks
- Ngày 66 - Tiếp tục với Ansible Playbooks...
- Ngày 67 - Sử dụng Role & Triển khai Loadbalancer
- Ngày 68 - Tags, Variables, Inventory & Database Server config
- Ngày 69 - Tất cả những thứ còn lại của Ansible - Automation Controller, AWX, Vault
- Ngày 70 - Bức tranh toàn cảnh: CI/CD Pipelines
- Ngày 71 - Jenkins là gì?
- Ngày 72 - Làm quen với Jenkins
- Ngày 73 - Xây dựng Jenkins pipeline
- Ngày 74 - Hello World - Jenkinsfile App Pipeline
- Ngày 75 - Tổng quan về GitHub Actions
- Ngày 76 - Tổng quan về ArgoCD
- Ngày 77 - Bức tranh toàn cảnh: Giám sát
- Ngày 78 - Thực hành với công cụ giám sát
- Ngày 79 - Bức tranh toàn cảnh: Quản lý log
- Ngày 80 - ELK Stack
- Ngày 81 - Fluentd & FluentBit
- Ngày 82 - EFK Stack
- Ngày 83 - Trực quan hóa dữ liệu - Grafana
- Ngày 84 - Bức tranh toàn cảnh: Quản lý dữ liệu
- Ngày 85 - Dịch vụ dữ liệu
- Ngày 86 - Sao lưu tất cả các nền tảng
- Ngày 87 - Thực hành với sao lưu & phục hồi
- Ngày 88 - Sao lưu theo hướng tập trung vào ứng dụng
- Ngày 89 - Khôi phục thảm họa (DR)
- Ngày 90 - Dữ liệu & ứng dụng: Tính di động

Mục lục
Trực quan hóa dữ liệu - Grafana
Chúng ta đã thấy nói đến Kibana khá nhiều trong phần liên quan tới khả năng quan sát (Observability). Nhưng chúng ta cũng phải dành chút thời gian để tìm hiểu về Grafana. Chúng là hai thức khác biệt và cũng không hoàn toàn cạnh tranh cụ thể với nhau.
Tính năng cốt lõi của Kibana là truy vấn và phân tích dữ liệu. Bằng nhiều phương pháp khác nhau, người dùng có thể tìm kiếm dữ liệu được lập chỉ mục trong Elasticsearch cho các các sự kiện hoặc chuỗi cụ thể trong dữ liệu của họ để phân tích, phán đoán nguyên nhân gốc rễ. Dựa trên những truy vấn này, người dùng có thể sử dụng các tính năng trực quan hoá của Kibana, cho phép người dùng trực quan hoá dữ liệu theo nhiều các khách nhau, sử dụng biểu đồ, bảng, bản đồ địa lý và các loại trực quan hoá khác.
Grafana bắt đầu như một bản fork của Kibana, Grafana có mục đích cung cấp hỗ trợ cho các metrics aka monitoring, điều mà vào thời điểm đó Kibana không cung cấp.
Grafana là một công cụ trực quan hoá dữ liệu nguồn mở và miễn phí. Chúng ta thường thấy Prometheus và Grafana cùng nhau trong thực tế nhưng cũng có thể thấy nó hoạt động với ElasticSearch và Graphite.
Sự khác biệt chính giữa hai công cụ là Logging và Monitoring, chúng ta đã bắt đầu tuần này bằng việc giám sát bằng Nagios, sau đó là Prometheus trước khi chuyển sang Logging, nơi chúng ta đề cập tới ELK và EFK stack.
Grafana phục vụ cho việc phân tích và trực quan hoá các số liệu như CPU hệ thống, bộ nhớ, đĩa và mức sử dụng I/O. Nền tảng không cho phép truy vấn dữ liệu toàn văn (full-text data querying). Kibana chạy trên Elasticsearch và nó được sử dụng chủ yếu cho việc phân tích log message.
Như chúng ta đã tìm hiểu với Kibana, việc triển khai và lựa chọn nơi triển khai khá dễ dàng, điều này cũng tương tự với Grafana.
Cả hai đều hỗ trợ cài đặt trên Linux, Mac, Windows, Docker hoặc build từ nguồn.
Không còn nghi ngờ gì nữa, Grafana là một công cụ và tôi đã gặp trên cả các nền tảng ảo hoá, đám mây và các nền tảng cloud-native, chính vì vậy, tôi muốn đề cập tới nó trong phần này.
Prometheus Operator + Grafana Deployment
Chúng ta đã đề cập tới Prometheus trong phần này nhưng vì muốn đảm bảo tính liên tục, tôi muốn tạo ra một môi trường cho phép chúng ta có thể xem được những metrics một cách trực quan. Chúng ta hiểu được tầm quan trọng của việc giám sát môi trường nhưng việc chỉ đọc các metrics đó trong Prometheus hoặc bất kỳ công cụ quản lý metrics nào sẽ trở nên cồng kềnh và không có tính mở rộng. Đây là lúc Grafana xuất hiện và cung cấp cho chúng ta hình ảnh trực quan có thể tương tác được về các metrics được thu thập và lưu trữ ở Prometheus database.
Với sự trực quan đó, chúng ta có thể tạo biểu đồ, đồ thị và cảnh báo tuỳ chỉnh cho môi trường của mình. Trong hướng dẫn này, chúng ta sẽ sử dụng minikube cluster của mình.
Chúng ta sẽ bắt đầu bằng cách sao chép nó vào hệ thống cục bộ của mình. Sử dụng lệnh git clone https://github.com/prometheus-operator/kube-prometheus.git và cd kube-prometheus

Việc đầu tiên là tạo namespace trong minikube cluster kubectl create -f manifests/setup. Nếu bạn chưa theo dõi các phần trước, chúng ta có thể sử dụng lệnh minikube start để tạo một cluster mới.

Tiếp theo, chúng ta sẽ triển khai mọi thứ chúng ta cần cho bản demo bằng lệnh kubectl create -f manifests/, bạn có thể thấy lệnh này sẽ triển khai rất nhiều tài nguyên khác trong cluster của chúng ta.

Sau đó, chúng ta cần đợi các pods của mình được khởi tạo và ở trạng thái sẵn sàng, chúng ta có thể sử dụng lệnh kubectl get pods -n monitoring -w để theo dõi các pods.

Khi mọi thứ đang chạy, chúng ta có thể kiểm tra tất cả các pods đang ở trạng thái hoạt động và hoạt động tốt bằng cách sử dụng lệnh kubectl get pods -n monitoring.

Chúng ta đã triển khai một số dịch vụ sẽ được sử dụng sau này trong demo, có thể kiểm tra bằng lệnh kubectl get svc -n monitoring.

Cuối cùng, hãy kiểm tra tất cả các tài nguyên được triển khai trong namespace monitoring mới dùng cho bằng câu lệnh kubectl get all -n monitoring.

Mở một terminal mới, chúng ta hiện đã sẵn sàng cho sử dụng công cụ Grafana của mình và bắt đầu thu thập, trực quan hoá một số metrics, câu lệnh cần sử dụng là kubectl --namespace monitoring port-forward svc/grafana 3000

Mở trình duyệt và đi tới http://localhost:3000, bạn sẽ cần nhập tên người dùng và mật khẩu.

Username: admin
Password: admin
Tuy nhiên, bạn sẽ được yêu cầu cung cấp mật khẩu mới ở lần đăng nhập đầu tiên. Màn hình hoặc trang chủ mà bạn thấy sẽ có một số phần để khám phá cũng như một số tài nguyên hữu ích để có thể sử dụng Grafana và các chức năng của nó. Hãy lưu ý phần "Add your first data source" và "create your first dashboard" widgets sẽ được sử dụng ở phần sau.

Bạn sẽ thấy rằng đã có nguồn dữ liệu Prometheus được thêm vào nguồn dữ liệu Grafana của chúng ta, tuy nhiên, vì chúng ta đang sử dụng minikube nên chúng ta cũng cần chuyển tiếp cổng cho Prometheus để nó có thể truy cập bằng localhost. Mở một terminal mới, chúng ta có thể chạy lệnh sau kubectl --namespace monitoring port-forward svc/prometheus-k8s 9090 nếu trên trang chủ của Grafana, chúng ta bắt đầu sử dụng widget "Add your first data source" và tại đây, chúng ta chon Prometheus.

Đối với nguồn dữ liệu mới, chúng ta có thể sử dụng địa chỉ http://localhost:9090 và chúng ta cũng sẽ cần lựa chọn "Browser" như ảnh bên dưới.

Ở cuối trang, chúng ta có thể nhấn "Save & test". Nếu chuyển tiếp cổng của Prometheus hoạt động chính xác, bạn có thể thấy kết quả như dưới đây.

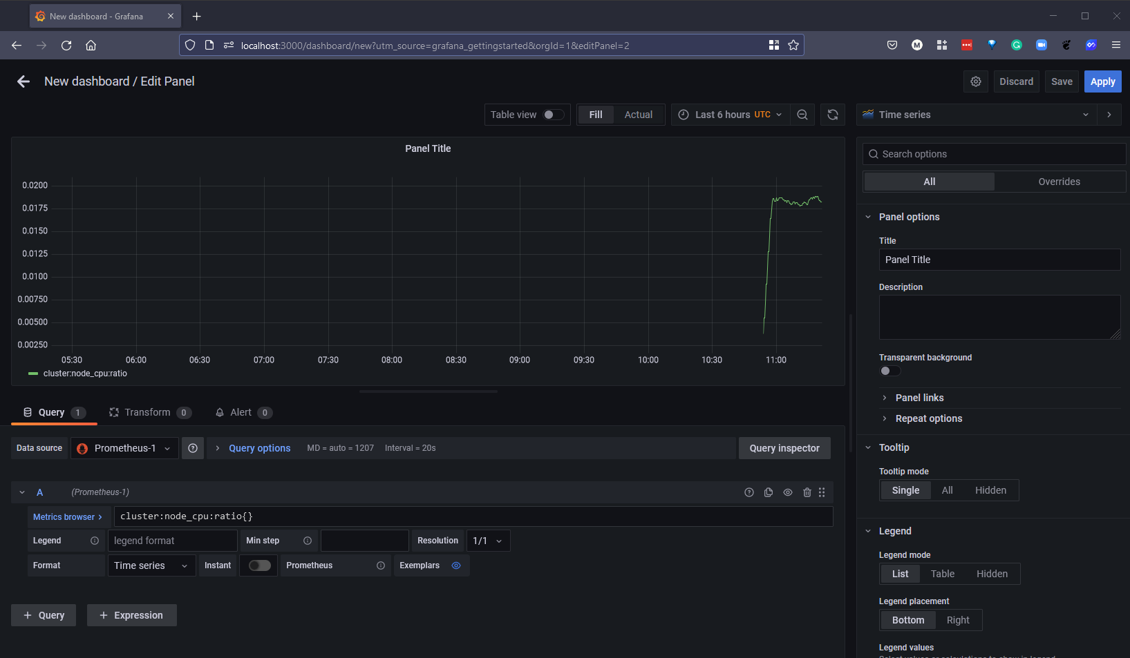
Quay lại trang chủ và tìm tuỳ chọn "Create your first dashboard" chọn mục "Add a new panel"

Bạn sẽ thấy You will see from below that we are already gathering from our Grafana data source, but we would like to gather metrics from our Prometheus data source, select the data source drop down and select our newly created "Prometheus-1"

If you then select the Metrics browser you will have a long list of metrics being gathered from Prometheus related to our minikube cluster.

For the demo I am going to find a metric that gives us some output around our system resources, cluster:node_cpu:ratio{} gives us some detail on the nodes in our cluster and proves that this integration is working.

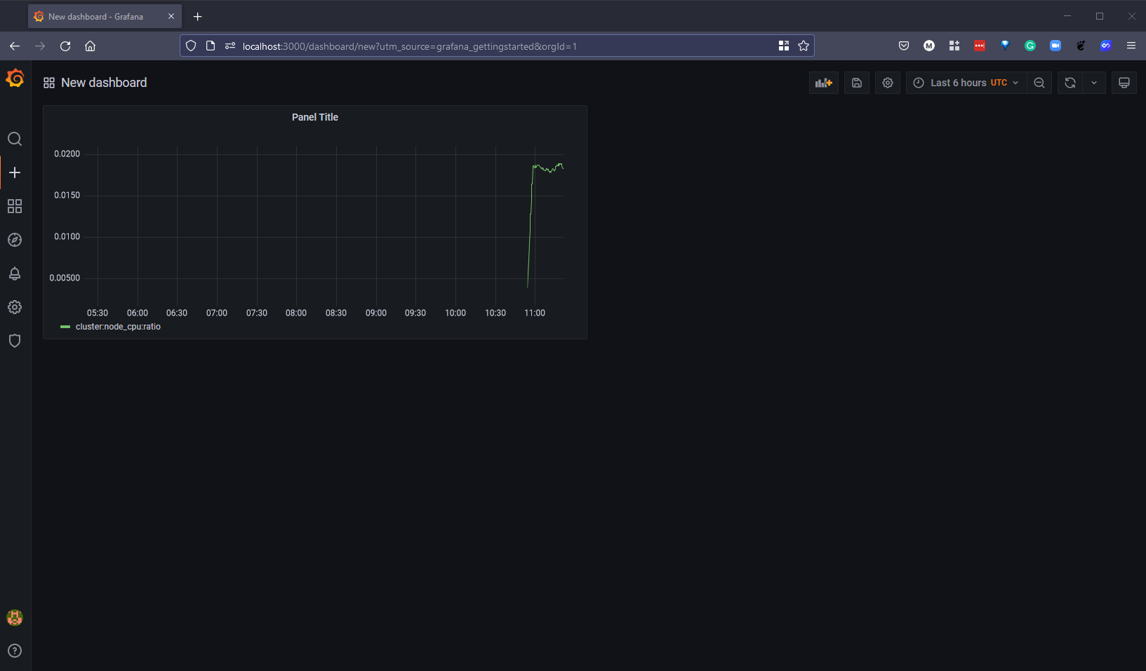
Once you are happy with this as your visualisation then you can hit the apply button in the top right and you will then add this graph to your dashboard. You can go ahead and add additional graphs and other charts to give you the visuals that you need.

We can however take advantage of thousands of previously created dashboards that we can use so that we do not need to reinvent the wheel.

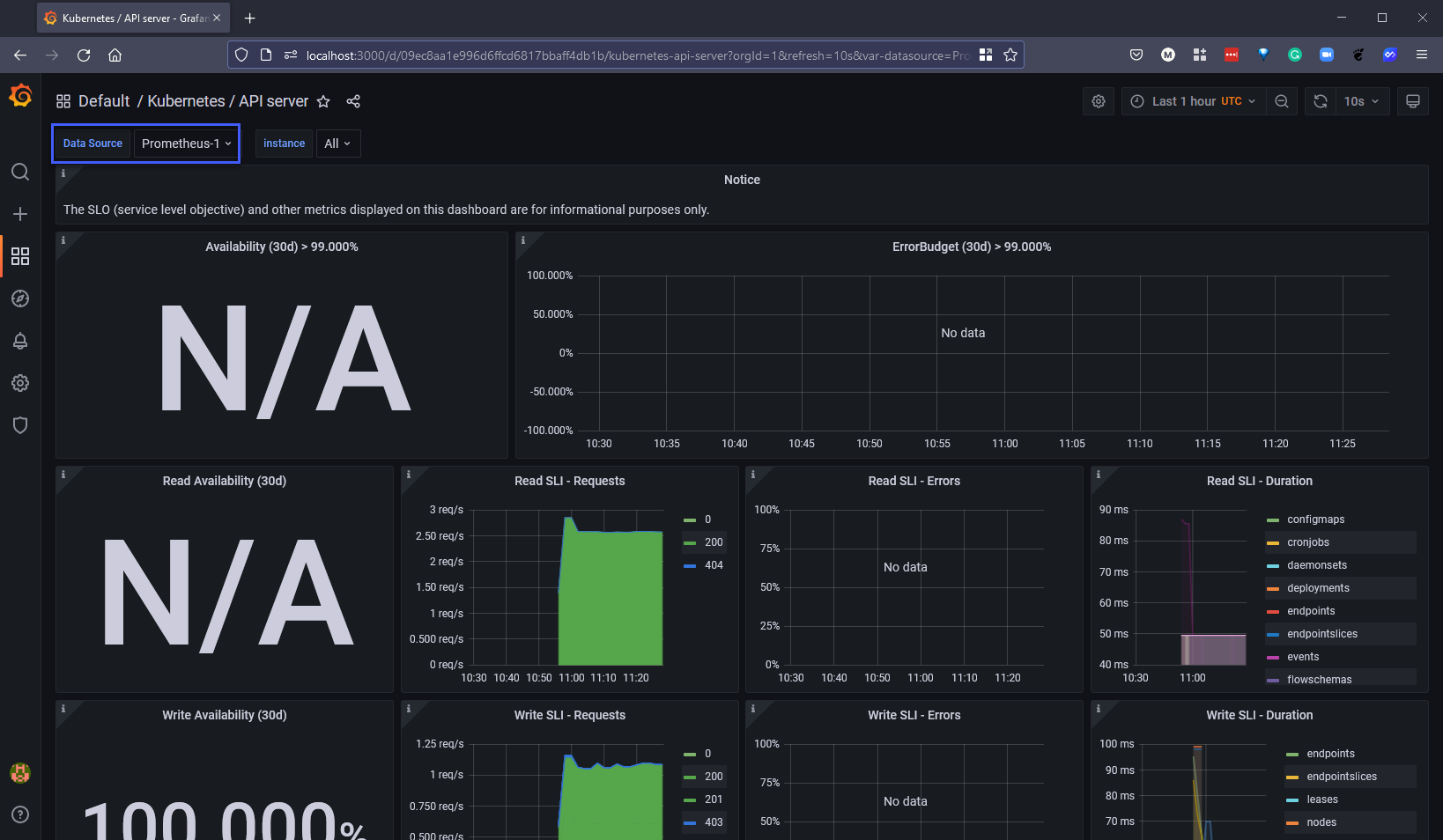
If we search Kubernetes we will see a long list of pre-built dashboards that we can choose from.

We have chosen the Kubernetes API Server dashboard and changed the data source to suit our newly added Prometheus-1 data source and we get to see some of the metrics displayed below.

Cảnh báo - Alerting
Bạn cũng có thể tận dùng alertmanager mà chúng ta đã triển khai để gửi cảnh báo tới slack hoặc các tích hợp khác. Để thực hiện việc này, bạn cần port forward alertmanager bằng các sử dụng các thông tin bên dưới.
kubectl --namespace monitoring port-forward svc/alertmanager-main 9093 http://localhost:9093
Điều này đã khép lại phần về khả năng quan sát - observability, cá nhân tôi nhận thấy rằng phần này đã nêu bật mức độ rộng của chủ đề này và tầm quan trọng của chúng với vai trò của chúng ta. Metrics, logging hay tracing là thứ chúng ta sẽ cần phải theo dõi và nắm chắc khi môi trường được mở rộng và thay đổi liên tục, đặc biệt là chúng có thể thay đổi đáng kể nhờ tất cả quá trình tự động hoá mà chúng ta đã đề cập trong các phần khác.
Tiếp theo, chúng ta sẽ xem xét quản lý dữ liệu và cách xem xét các nguyên tắc DevOps khi nói đến quản lý dữ liệu.
Tài liệu tham khảo
- Understanding Logging: Containers & Microservices
- The Importance of Monitoring in DevOps
- Understanding Continuous Monitoring in DevOps?
- DevOps Monitoring Tools
- Top 5 - DevOps Monitoring Tools
- How Prometheus Monitoring works
- Introduction to Prometheus monitoring
- Promql cheat sheet with examples
- Log Management for DevOps | Manage application, server, and cloud logs with Site24x7
- Log Management what DevOps need to know
- What is ELK Stack?
- Fluentd simply explained
Hẹn gặp lại vào ngày 84.
Các bài viết là bản tiếng Việt của tài liệu 90DaysOfDevOps của Micheal Cade và có qua sửa đổi, bổ sung. Tất cả đều có license [Creative Commons Attribution-NonCommercial-ShareAlike 4.0 International License][cc-by-nc-sa].